○東広島市建築基準法施行細則
平成18年3月30日
規則第14号
東広島市建築基準法施行細則(昭和60年東広島市規則第4号)の全部を改正する。
目次
第1章 総則(第1条―第3条)
第2章 確認申請及び手数料の免除(第4条―第12条)
第3章 定期報告(第13条・第14条)
第4章 建築物の敷地、構造及び建築設備等
第1節 区域、道及び建築物の敷地の指定等(第15条―第25条)
第2節 許可申請(第26条・第27条)
第3節 認定申請(第28条―第35条)
第5章 建築協定(第36条―第41条)
第6章 届出(第42条―第46条)
第7章 建築計画概要書等の閲覧(第47条―第51条)
附則
第1章 総則
(趣旨)
第1条 この規則は、建築基準法(昭和25年法律第201号。以下「法」という。)、建築基準法施行令(昭和25年政令第338号。以下「政令」という。)、建築基準法施行規則(昭和25年建設省令第40号。以下「省令」という。)及び広島県建築基準法施行条例(昭和47年広島県条例第16号。以下「県条例」という。)の施行並びに東広島市手数料条例(平成12年東広島市条例第12号。以下「手数料条例」という。)第5条第2項に規定する手数料の免除に関し必要な事項を定めるものとする。
(一部改正〔平成19年規則50号・27年93号〕)
(用語)
第2条 この規則で使用する用語は、法、政令、省令及び県条例で使用する用語の例による。
(申請人又は届出人)
第3条 法、政令、省令、県条例又はこの規則による申請又は届出をしようとする者が、未成年者若しくは成年被後見人又は被保佐人であるときは、法定代理人又は保佐人と連名でしなければならない。
第2章 確認申請及び手数料の免除
(確認申請書に添える図書等)
第4条 法第6条第1項の規定により確認の申請書を提出しようとする者は、省令で定めるもののほか、次表に掲げる図書を添えて建築主事又は建築副主事(以下「建築主事等」という。)に提出しなければならない。
図書の種類 | 明示すべき事項 |
敷地等断面図 | 縮尺、敷地境界線の位置、建築物の位置、敷地の地盤と道路及び隣接地の地盤との高低差並びに敷地内又は敷地の隣接地にがけがある場合にあっては、がけの高さ、がけのこう配、土質、擁壁の有無、擁壁の構造及び敷地内の排水計画 |
地籍図の写し | 縮尺、方位、申請地及び隣接地の地番 |
3 前2項の規定は、法第18条第2項又は第4項の規定による計画の通知をする者に準用する。
(一部改正〔令和6年規則26号・58号・7年38号〕)
(し尿浄化槽設置届)
第5条 法第31条第2項の規定により浄化槽を設置しようとする者は、浄化槽工事の技術上の基準並びに浄化槽の設置等の届出及び設置計画に関する省令(昭和60年厚生省令・建設省令第1号)第3条の規定による浄化槽設置届3通を建築主事等に提出しなければならない。ただし、浄化槽法(昭和58年法律第43号)第12条の5第4項の同意を得たときは、この限りでない。
2 前項の規定は、法第18条第2項又は第4項の規定による計画の通知をする者に準用する。
(一部改正〔令和元年規則60号・2年29号・6年26号・58号〕)
第6条 削除
(削除〔令和3年規則39号〕)
第7条 削除
(削除〔平成19年規則50号〕)
(工事監理者の決定等)
第8条 建築物の建築又は大規模の修繕若しくは大規模の模様替(以下「建築等」という。)で、法第5条の6第4項の規定により工事監理者を定めなければならない建築物の工事(移転を除く。)をしようとする建築主が、法第6条第1項の規定による建築主事等の確認又は法第18条第2項の規定による計画の通知を受けようとするときは、当該工事の工事監理者を決定し、確認申請書に明記しなければならない。ただし、確認申請の時までに工事監理者を決定できないときは、当該工事に着手するまでに工事監理者を決定し、工事監理者決定(変更)届(別記様式第1号)を市長に提出しなければならない。
(一部改正〔平成27年規則93号・令和6年26号・58号・7年38号〕)
(工事施工者の決定等)
第9条 建築物の建築等をしようとする建築主が、法第6条第1項の規定による建築主事等の確認又は法第18条第2項の規定による計画の通知を受けようとするときは、当該工事の工事施工者を決定し、確認申請書に明記しなければならない。ただし、確認申請の時までに工事施工者を決定できないときは、当該工事に着手するまでに工事施工者を決定し、工事施工者決定(変更)届(別記様式第2号)を市長に提出しなければならない。
(一部改正〔平成27年規則93号・令和6年26号・7年38号〕)
(工事監理状況の報告)
第10条 工事監理者は、市長又は建築主事等から建築物に関する工事の監理の状況に関して報告を求められたときは、工事監理状況報告書(別記様式第3号)を提出しなければならない。
(一部改正〔令和6年規則26号〕)
(完了検査申請書等に添える書類等)
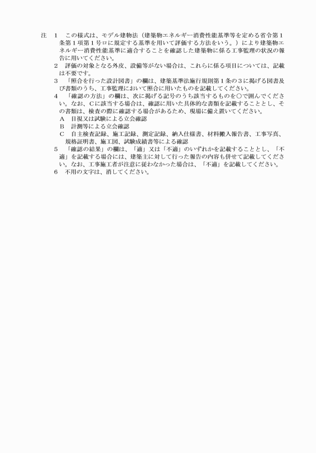
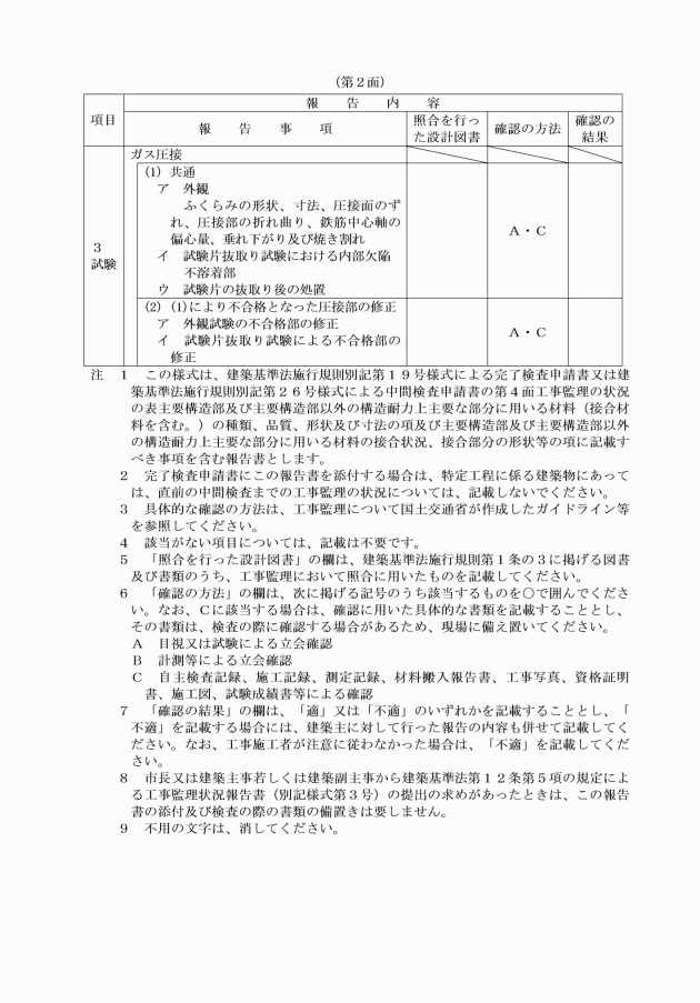
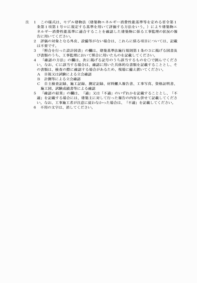
第10条の2 省令第4条第1項第6号の規則で定める書類は、次に掲げるものとする。
ア 居室を有しない建築物
イ 法第6条第1項第1号及び第2号に規定する建築物
ウ 政令第80条の3の規定に適合することを確認することができる書類又は土砂災害特別警戒区域に係る対策工事状況報告書(別記様式第3号の2)を添付して、法第6条第1項若しくは第6条の2第1項の規定による確認の申請又は法第7条の3第1項若しくは第7条の4第1項の規定による中間検査の申請がされた建築物
(6) 地業工事(構造耐力上主要な部分である基礎ぐいを施工する工事をいう。)を含む工事に係る建築物にあっては、地業工事監理状況報告書(別記様式第3号の8)
ア コンクリート工事監理状況報告書(別記様式第3号の9)
イ 鉄筋工事監理状況報告書(別記様式第3号の10)
(8) 鉄骨造の建築物で階数が3以上であるもの、延べ面積が500平方メートルを超えるもの又は架構を構成する柱の相互の間隔が15メートルを超えるものにあっては、鉄骨工事監理状況報告書(別記様式第3号の11)
(9) 木造の建築物で地階を除く階数が3以上であるもの又は延べ面積が300平方メートルを超えるものにあっては、木造工事監理状況報告書(軸組工法)(別記様式第3号の12)又は木造工事監理状況報告書(枠組壁工法)(別記様式第3号の13)
(10) 前各号に掲げるもののほか、市長が工事監理の状況を把握するため特に必要があると認める書類
ア 壁及び筋かいの位置及び種類並びに通し柱の位置を明示した各階平面図
イ 政令第46条第4項に規定する基準に適合するかどうかの審査に必要な事項を明示した書類
ウ 政令第47条第1項に規定する基準に適合するかどうかの審査に必要な事項を明示した書類
ア 政令第47条第1項に規定する国土交通大臣が定める構造方法と同等以上であることを確認するための書類
イ 平成13年国土交通省告示第1540号の規定に基づく構造方法(同告示第5第9号の規定に限る。)であることを確認するための書類
(3) 前2号に掲げるもののほか、市長が工事監理の状況を把握するため特に必要があると認める書類
6 次に掲げる建築物は、前各項の規定にかかわらず、これらの規定による書類の提出を要しない。
(1) 国、都道府県又は建築主事等を置く市町村の建築物
(追加〔令和元年規則60号〕、一部改正〔令和2年規則57号・6年26号・38号・7年38号〕)
(手数料の免除)
第11条 災害によって滅失し、又は損壊した建築物、建築設備又は工作物(以下「被災後の建築物等」という。)について、その災害が発生した日から6か月以内に当該被災後の建築物等の被災者により建築、築造、大規模の修繕又は大規模の模様替の確認申請がなされた場合においては、手数料条例第5条第2項の規定により、同条例別表第2及び同条例別表第2の2に掲げる手数料を免除するものとする。ただし、申請に係る被災後の建築物等の用途が災害発生時の用途と著しく異なる場合は、この限りでない。
2 前項の規定による免除を受けようとする者は、最初に免除を受けようとするものの申請書に、被災したことを証する書類を添えなければならない。
(一部改正〔平成19年規則50号・27年93号〕)
(申請手数料の納入方法)
第12条 手数料条例による申請手数料は、当該手数料に係る申請書を提出する際に納付しなければならない。
(一部改正〔平成19年規則50号〕)
第3章 定期報告
(特定建築物の定期報告)
第13条 法第12条第1項の規定により市長が指定する特定建築物は、次の表に掲げるものとする。
用途 | 規模 | |
(1) | 児童福祉施設等(高齢者、障害者等の就寝の用に供するものを除く。) | 当該用途に供する部分の床面積の合計が400平方メートル以上であり、かつ、地階又は3階以上の階に当該用途に供する部分があるもの |
(2) | 学校(各種学校を含む。)又は体育館(学校に附属するものに限る。) | 当該用途に供する部分の床面積の合計が2,000平方メートル以上であり、かつ、地階又は3階以上の階に当該用途に供する部分があるもの |
(3) | 事務所その他これに類するもの(法第6条第1項第1号に掲げる建築物を除く。) | 当該用途に供する部分の床面積の合計が地階又は5階以上の階に100平方メートル以上あり、かつ、階数が7以上で延べ面積が2,000平方メートル以上のもの |
用途 | 報告時期 | |
(1) | 劇場、映画館、演芸場、観覧場、公会堂、集会場、病院、診療所、共同住宅、寄宿舎又は児童福祉施設等 | 令和9年以後3年ごと |
(2) | 旅館又はホテル | 令和8年以後3年ごと |
(3) | 学校(各種学校を含む。)、体育館、博物館、美術館、図書館、ボーリング場、スキー場、スケート場、水泳場、スポーツの練習場、百貨店、マーケット、展示場、物品販売業を営む店舗、キャバレー、カフェー、ナイトクラブ、バー、ダンスホール、遊技場、公衆浴場、待合、料理店、飲食店又は事務所その他これに類するもの(法第6条第1項第1号に掲げるものを除く。) | 令和7年以後3年ごと |
3 省令第5条第4項の規定により市長が定める書類は、次の表に掲げる図書とする。
図書の種類 | 明示すべき事項 |
配置図 | 縮尺、方位、敷地の境界線、敷地内における建築物の位置、擁壁の位置、し尿浄化槽の位置並びに敷地の接する道路の位置及び幅員 |
各階平面図 | 縮尺、方位、間取り、各室の用途、壁及び筋かいの位置及び種類、通し柱、開口部、防火区画の位置並びに延焼のおそれのある部分の外壁の構造 |
(一部改正〔平成19年規則50号・28年103号・令和7年38号〕)
(特定建築設備等の定期報告)
第14条 法第12条第3項(法第88条第1項において準用する場合を含む。)の規定により市長が指定する特定建築設備等は、次に掲げるものとする。
(2) 前条第1項に規定する特定建築物に設けた随時閉鎖又は作動をできる防火設備(防火ダンパーを除く。)
(3) 法第12条第1項に規定する特定建築物に設けた換気設備(中央管理方式の空気調和設備に限る。)、排煙設備(排煙機、送風機又は可動式の防煙壁を設けたものに限る。)、非常用の照明装置又は給排水設備(給水タンク、貯水タンク又は排水槽を設けたものに限る。)
3 省令第6条第4項の規定により市長が定める書類は、縮尺、方位、間取、各室の用途並びに特定建築設備等の種類及び位置を明記した各階平面図とする。
(一部改正〔平成27年規則93号・28年103号・令和7年38号〕)
第4章 建築物の敷地、構造及び建築設備等
第1節 区域、道及び建築物の敷地の指定等
(法第22条第1項の区域の指定)
第15条 法第22条第1項の規定により市長が指定する区域は、次に掲げる区域とする。
(1) 都市計画法(昭和43年法律第100号)第5条に規定する都市計画区域のうち、東広島都市計画区域、河内都市計画区域
(2) 都市計画法施行法(昭和43年法律第101号)第2条の規定により都市計画区域とみなされる区域のうち、安芸津都市計画区域
(一部改正〔平成27年規則93号〕)
(政令第32条第1項第1号の区域の指定)
第16条 政令第32条第1項第1号の表の規定により市長が衛生上特に支障があると認めて指定する区域は、本市全域とする。
(垂直積雪量)
第17条 政令第86条第3項の規定により市長が定める垂直積雪量は、30センチメートル(安芸津町の区域にあっては25センチメートル)とする。
(1) 承諾した者の印鑑証明書
(2) その承諾した者が当該承諾に係る土地の所有者であること及びその土地又はその土地にある建築物若しくは工作物に関して権利を有することを証する書面
(3) 前2号に掲げるもののほか、市長が必要と認める図書又は書面
2 省令第9条に規定する地籍図及び前項の承諾書は、同一の用紙に記載して作成しなければならない。
(一部改正〔平成19年規則72号・27年93号・30年5号〕)
(道路の位置の指定の変更等)
第19条 前条第1項の規定は、法第42条第1項第5号の規定により位置の指定を受けた道路の位置を変更し、又は廃止しようとする場合に準用する。
3 市長は、第1項の規定による申請に基づいて道路の位置の指定の変更又は廃止をしたときは、その旨を公告し、かつ、道路位置指定(変更・廃止)通知書に省令第9条の申請書の副本及びその添付書類を添えて、申請者に通知するものとする。
(一部改正〔平成27年規則93号〕)
(法第42条第2項の道の指定)
第20条 法第42条第2項の規定により市長が指定する道は、法第3章の規定が適用されるに至った際、現に建築物が立ち並んでいる幅員1.8メートル以上の道とする。
(土地区画整理事業地内等に存在する指定道路の変更等)
第21条 道路法(昭和27年法律第180号)第18条第1項の道路の区域の決定があった当該道路の区域内、都市計画法第29条の開発行為の許可を受けた開発区域内若しくは同法第65条第1項の規定が適用される都市計画事業の事業地内、土地区画整理法(昭和29年法律第119号)による土地区画整理事業の施行地区内及び都市再開発法(昭和44年法律第38号)による市街地再開発事業の施行地区内の当該事業又は開発行為等の工事が着手された部分に存在する指定道路(法第42条第1項第4号若しくは第5号、同条第2項又は第4項の規定により市長が指定した道路又は道をいう。)の変更又は廃止については、当該工事の着手をもって変更又は廃止されたものとみなす。
(一部改正〔令和元年規則60号〕)
(建蔽率の緩和)
第22条 法第53条第3項第2号の規定により市長が指定する敷地は、次に掲げるものとする。
(1) 街区等のかどにあるかど敷地で幅員がそれぞれ4メートル以上あり、かつ、それぞれの幅員の合計が10メートル以上ある道路に接し、当該道路(同一平面で交差、接続又は屈曲する角度が内角120度以下のものに限る。)に接する長さの合計がその周囲の長さの3分の1以上あるもの
(2) 2以上の道路(幅員がそれぞれ4メートル以上あり、かつ、それぞれの幅員の合計が10メートル以上あるものに限る。)に接する敷地(前号に掲げるものを除く。)で当該道路に接する長さの合計がその周囲の長さの4分の1以上あるもの
(3) 幅員10メートル以上の道路に接する敷地で、当該道路に接する長さがその周囲の長さの4分の1以上あるもの
(4) 直接に、又は道路を隔てて公園、広場、緑地、河川その他これらに類するものに接する敷地で前各号に掲げる敷地に準ずると認められるもの
2 前項各号の道路の幅員には、法第42条第2項の規定により、その道路の境界とみなす部分を含むものとする。
(一部改正〔平成30年規則5号〕)
(前面道路からの後退距離の算定の特例に係る建築物等の指定)
第23条 政令第130条の12第5号の規定により市長が定める建築物の部分は、道路の上空に設けられる渡り廊下その他の通行又は運搬の用途に供するもので、次に掲げるものとする。
(1) 学校、病院、老人ホームその他これらに類する用途に供する建築物に設けられるもので、生徒、患者、老人等の通行の危険を防止するために必要なもの
(2) 建築物の5階以上の階に設けられるもので、その建築物の避難施設として必要なもの
(3) 多数人の通行又は多量の物品の運搬の用途に供するもので、道路の交通の緩和に寄与するもの
(道路面と敷地の地盤面に著しく高低差がある場合)
第24条 建築物の敷地の地盤面が前面道路より3メートル以上高い場合においては、政令第135条の2第1項の規定にかかわらず、その前面道路は、その高低差から2メートルを減じたものだけ高い位置にあるものとみなす。
(敷地面積の規模の緩和)
第25条 政令第136条第3項ただし書(政令第136条の12第2項において準用する場合を含む。)の規定により市長が定める敷地面積の規模は、次の表に掲げるとおりとする。
地域 | 敷地面積の規模 |
第一種低層住居専用地域、第二種低層住居専用地域又は田園住居地域 | 1,000平方メートル |
第一種中高層住居専用地域、第二種中高層住居専用地域、第一種住居地域、第二種住居地域、準住居地域、近隣商業地域、商業地域、準工業地域、工業地域又は工業専用地域 | 500平方メートル |
(一部改正〔平成30年規則5号〕)
第2節 許可申請
許可の種別 | 図書又は書面 |
法第43条第2項第2号、法第51条ただし書(法第87条第2項又は第3項において準用する場合を含む。)、法第52条第10項、第11項若しくは第14項、法第53条の2第1項第3号若しくは第4号(法第57条の5第3項において準用する場合を含む。)、法第67条第3項第2号、法第68条第3項第2号、法第85条第3項、第6項若しくは第7項又は法第87条の3第3項、第6項若しくは第7項の規定による許可 | 別表(1)項、(2)項及び(3)項(法第85条第3項若しくは第6項又は法第87条の3第3項若しくは第6項の規定による許可の場合を除く。)に掲げる図書又は書面 |
法第44条第1項第2号若しくは第4号、法第47条ただし書、法第53条第4項、第5項若しくは第6項第3号、法第60条の2第1項第3号、法第60条の3第1項第3号、法第67条第5項第2号、法第68条第2項第2号又は法第68条の7第5項の規定による許可 | 別表(1)項、(3)項、(4)項及び(5)項に掲げる図書又は書面 |
法第48条第1項ただし書、第2項ただし書、第3項ただし書、第4項ただし書、第5項ただし書、第6項ただし書、第7項ただし書、第8項ただし書、第9項ただし書、第10項ただし書、第11項ただし書、第12項ただし書、第13項ただし書又は第14項ただし書(これらの規定を法第87条第2項又は第3項において準用する場合を含む。)の規定による許可 | 別表(1)項、(2)項、(3)項、(4)項、(5)項、(6)項(申請に係る建築物が工場の場合に限る。)及び(7)項に掲げる図書又は書面 |
法第55条第3項若しくは第4項各号、法第56条の2第1項ただし書、法第57条の4第1項ただし書、法第59条第1項第3号若しくは第4項、法第59条の2第1項、法第60条の3第2項ただし書、法第67条第9項第2号、法第68条第1項第2号、法第68条の3第4項又は法第68条の5の3第2項の規定による許可 | 別表(1)項から(5)項及び(8)項(法第67条第9項第2号の規定による許可又は法第68条第1項第2号に掲げる最低限度未満による許可の場合を除く。)に掲げる図書又は書面 |
(一部改正〔平成19年規則72号・27年93号・30年5号・令和元年60号・2年29号・57号・4年34号・5年22号〕)
(工作物の許可申請)
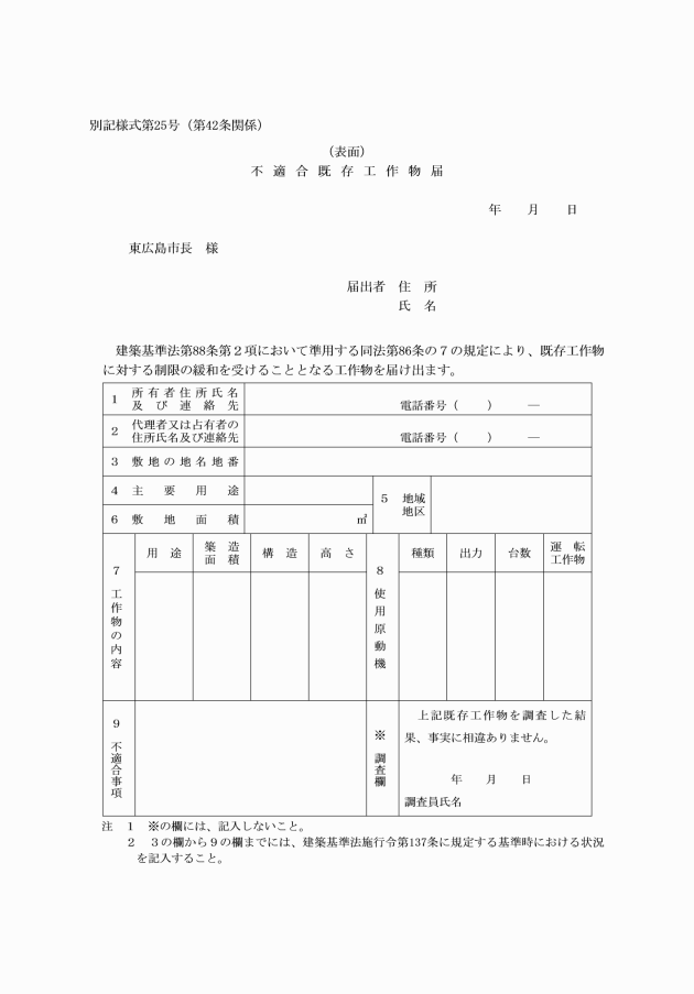
第27条 省令第10条の4第4項の規定により市長が定める図書又は書面は、次の表に掲げるとおりとする。ただし、政令第138条第4項第5号の工作物で第一種低層住居専用地域、第二種低層住居専用地域、第一種中高層住居専用地域及び田園住居地域以外の地域に築造するものにあっては、付近周囲現況図を添付することを要しない。
(一部改正〔平成27年規則93号・30年5号・令和6年38号・7年38号〕)
第3節 認定申請
認定の種別 | 図書又は書面 |
法第43条第2項第1号、法第44条第1項第3号、法第52条第6項第3号、法第57条第1項、法第68条第5項、法第68条の3第1項から第3項まで若しくは第7項、法第68条の4、法第68条の5の2、法第68条の5の5第1項若しくは第2項、法第68条の5の6又は政令第131条の2第2項若しくは第3項、政令第137条の12第6項若しくは第7項の規定による認定 | 別表(1)項、(4)項、(5)項及び(9)項(政令第131条の2第2項の規定による認定の場合に限る。)に掲げる図書又は書面 |
法第55条第2項又は法第86条の6第2項の規定による認定 | 別表(1)項、(4)項、(5)項及び(8)項に掲げる図書又は書面 |
政令第137条の16第2号の規定による認定 | 別表(1)項、(4)項及び(5)項に掲げる図書又は書面並びに既存不適格調書 |
(一部改正〔平成19年規則72号・27年93号・令和2年29号・5年22号・6年38号〕)
(一の敷地とみなすこと等による制限の緩和に係る認定又は許可の申請等)
第29条 省令第10条の16第1項第4号の規定により市長が定める図書又は書面は、次に掲げるものとする。
(1) 地籍図の写し
(2) 法第86条第6項の規定による同意をした者の印鑑証明書
(3) 前号の同意をした者が当該同意に係る土地に関して権利を有することを証する書面
(4) 前3号に掲げるもののほか、市長が必要と認める図書又は書面
2 前項第1号の地籍図の写しには、縮尺、方位、土地の境界線、地番、地目及び土地について所有権又は借地権を有する者の氏名を明示しなければならない。
3 第1項第1号の地籍図の写し及び省令第10条の16第1項第3号の同意を得たことを証する書面は、同一の用紙に記載して作成しなければならない。
4 省令第10条の16第2項第3号の規定により市長が定める図書又は書面は、次に掲げるものとする。
(1) 省令第10条の18に規定する計画書
(2) 前号に掲げるもののほか、市長が必要と認める図書又は書面
(一部改正〔平成27年規則93号〕)
(一の敷地とみなすこと等による制限の緩和に係る認定又は許可の取消しの申請等)
第30条 省令第10条の21第1項第3号の規定により市長が定める図書又は書面は、次に掲げるものとする。
(1) 前条第2項に規定する事項を明示した地籍図の写し
(2) 法第86条の5第1項の規定による合意をした者の印鑑証明書
(3) 前号の合意をした者が当該合意に係る土地に関して権利を有することを証する書面
(4) 前3号に掲げるもののほか、市長が必要と認める図書又は書面
2 前項第1号の地籍図の写し及び省令第10条の21第1項第2号の合意を証する書面は、同一の用紙に記載して作成しなければならない。
(一部改正〔平成27年規則93号〕)
(全体計画認定の申請)
第30条の2 省令第10条の23第6項の規定により市長が定める書類は、適合判定通知書(当該建築物の計画が特定構造計算基準又は特定増改築構造計算基準に適合するものであると判定された旨が記載された通知書をいう。)の写しとする。
(追加〔平成27年規則93号〕、一部改正〔令和2年規則57号〕)
(一部改正〔令和2年規則57号〕)
(一部改正〔令和5年規則38号・47号〕)
(一部改正〔平成19年規則72号・30年5号〕)
第5章 建築協定
(建築協定の認可)
第36条 法第70条第1項又は法第76条の3第2項の規定による認可を申請しようとする者は、建築協定認可(変更認可・廃止認可)申請書(別記様式第17号)の正本及び副本に、それぞれ次に掲げる図書又は書面を添えて市長に提出しなければならない。
(1) 建築協定書
(2) 建築協定を締結しようとする理由を記載した書面
(3) 建築物等の基準を示す図面
(4) 建築協定区域及びその周辺の地域(建築協定区域隣接地を定める場合は、当該土地を含む。)における地形及び地物の概略を示す図面
(5) 土地の所有者等(法第77条の規定による建築物の借主を含む。以下同じ。)の全員の名簿
(6) 土地の所有者等の全員の合意書及び印鑑証明書(法第70条第3項ただし書の規定による場合は、当該借地権の目的となっている土地の所有者以外の土地の所有者等の全員の合意書及び印鑑証明書)
(7) 建築協定区域内の土地及び建築物の登記事項証明書(法第77条の規定による建築物の借主にあっては、その貸借関係を証する書類)
(8) 前各号に掲げるもののほか、市長が必要と認める図書又は書面
(一部改正〔平成27年規則93号〕)
(建築協定の変更認可申請)
第37条 法第74条第1項(法第76条の3第6項において準用する場合を含む。)の規定による認可を申請しようとする者は、前条の規定の例により、建築協定認可(変更認可・廃止認可)申請書を市長に提出しなければならない。
(建築協定区域から除外された旨の届出)
第38条 法第74条の2第3項の規定による届出をしようとする者は、次に掲げる者の区分に応じ、当該各号に定める書類を市長に提出しなければならない。
(1) 法第74条の2第1項の場合において、当該借地権を有していた者 借地権消滅届(別記様式第19号)に、建築協定区域から除かれた土地の区域を示す図面及び借地権の消滅したことを証する書面を添えたもの
(2) 法第74条の2第2項の場合において、当該仮換地として指定されていた土地に対応する従前の土地に係る土地の所有者等(当該建築協定の効力が及ばない者を除く。)建築協定区域除外届(別記様式第20号)に、建築協定区域から除かれた土地の区域を示す図面及び当該建築協定区域から除かれることとなった事由を証する書面を添えたもの
(建築協定に加わる手続)
第39条 法第75条の2第1項の規定により建築協定の認可等の公告のあった日以後当該建築協定に加わろうとする者は、建築協定加入届(別記様式第21号)に、次に掲げる図書又は書面を添えて市長に提出しなければならない。
(1) 当該建築協定区域内における加入に係る土地の区域を示す図面
(2) 当該建築協定に加わろうとする者の印鑑証明書
(3) 当該区域に係る土地及び建築物の登記事項証明書
(4) 前3号に掲げるもののほか、市長が必要と認める図書又は書面
2 法第75条の2第2項の規定により建築協定の認可等の公告のあった日以後当該建築協定に加わろうとする者は、建築協定区域隣接地建築協定加入届(別記様式第22号)に、次に掲げる図書又は書面を添えて市長に提出しなければならない。
(1) 当該建築協定区域隣接地の区域における加入に係る土地の区域を示す図面
(2) 加入に係る土地の所有者等の全員の名簿
(3) 加入に係る土地の所有者等の全員の合意書及び印鑑証明書(法第75条の2第2項ただし書の規定による場合は、当該借地権の目的となっている土地の所有者以外の土地の所有者等の全員の合意書及び印鑑証明書)
(4) 加入に係る土地の区域における土地及び建築物の登記事項証明書(法第77条の規定による建築物の借主にあっては、その貸借関係を証する書類)
(一部改正〔平成27年規則93号〕)
(建築協定の廃止の認可申請)
第40条 法第76条第1項(法第76条の3第6項において準用する場合を含む。)の規定による認可を申請しようとする者は、第36条第1項の建築協定認可(変更認可・廃止認可)申請書の正本及び副本に、それぞれ次に掲げる図書又は書面を添えて市長に提出しなければならない。
(1) 建築協定区域内の土地の所有者等の過半数の者による合意書及び印鑑証明書
(2) その他市長が必要と認める図書又は書面
(一人建築協定効力発生届)
第41条 法第76条の3第2項の規定により建築協定の認可を受けた者は、当該建築協定が同条第5項の規定により法第73条第2項の規定による認可の公告のあった建築協定と同一の効力を有することとなった場合においては、一人建築協定効力発生届(別記様式第23号)に、次に掲げる図書又は書面を添えて市長に提出しなければならない。
(1) 新たに土地の所有者等となった者の土地及び建築物の登記事項証明書
(2) 当該土地又は建築物の位置を表示した図面
(3) 前2号に掲げるもののほか、市長が必要と認める図書又は書面
(一部改正〔平成27年規則93号〕)
第6章 届出
(一部改正〔平成19年規則72号・30年5号〕)
(取下届)
第43条 法、政令、省令、県条例又はこの規則により申請書を提出した者は、当該申請を取り下げようとするときは、取下届(別記様式第26号)を市長又は建築主事等に提出しなければならない。
(一部改正〔令和6年規則26号〕)
(建築主等の氏名又は住所の変更届)
第44条 市長又は建築主事等の許可、認定、確認(法第18条第3項の規定による確認済証の交付を含む。)又は中間検査(以下「許可等」という。)を受けた建築物、建築設備又は工作物(以下「建築物等」という。)の建築主、設置者又は築造主(以下「建築主等」という。)は、当該建築物等の工事完了前に、その氏名若しくは住所に変更があったとき又は建築主等の地位の承継があったときは、名義等変更届(別記様式第27号)の正本及び副本に、それぞれ当該許可等の通知書、確認済証又は中間検査合格証(以下「許可等通知書類」という。)を添えて、市長又は建築主事等に提出しなければならない。
(一部改正〔平成27年規則93号・令和6年26号〕)
(設計の変更届)
第45条 建築主等は、市長又は建築主事等の許可等(中間検査を除く。以下この項において同じ。)を受けた建築物等の計画の変更をして、当該建築物等の建築等をしようとするときは、設計変更届(別記様式第28号)の正本及び副本に、それぞれ次に掲げる図書又は書面を添えて市長又は建築主事等に提出しなければならない。ただし、建築物等の計画の変更について、法第6条第1項(法第87条第1項、法第87条の4又は法第88条第1項若しくは第2項において準用する場合を含む。)後段の規定による建築主事等の確認(法第18条第3項の規定による確認済証の交付を含む。)又は法第6条の2第1項の規定による指定を受けた者の確認を受けた場合は、当該確認に係る設計変更届を建築主事等に提出することを要しない。
(1) 当該計画の変更の内容を示す図書
(2) 許可等通知書類
(1) 建築物等の構造型式の変更等構造設計の基本的な部分を変更するとき。
(2) 避難施設全体の配置の変更又は重要な階段の数若しくは位置の変更等避難計画の基本的な部分を変更するとき。
(3) 建築物の用途を変更するとき(省令第3条の2第1項第7号に該当する場合の確認を除く。)。
(4) 建築物の面積の重要な変更をするとき(確認を除く。)。
(5) 前各号に掲げるもののほか、市長又は建築主事等が必要と認めるとき。
(一部改正〔平成27年規則93号・令和元年60号・6年26号・58号〕)
(工事の取りやめ届)
第46条 市長又は建築主事等の許可等を受けた建築物等の建築主等は、当該建築物等の工事を取りやめたときは、工事取りやめ届(別記様式第29号)の正本及び副本に、許可等通知書類を添えて市長又は建築主事等に提出しなければならない。
3 指定確認検査機関による確認又は中間検査を受けた建築物等の建築主等が、当該建築物等の工事を取りやめたときは、第1項の規定を準用する。
(一部改正〔令和6年規則26号〕)
第7章 建築計画概要書等の閲覧
(建築計画概要書等の閲覧申請)
第47条 法第93条の2(法第88条第2項において準用する場合を含む。)の規定により、省令第11条の3第1項に規定する書類(以下「建築計画概要書等」という。)を閲覧しようとする者(以下「閲覧者」という。)は、建築計画概要書等閲覧申請書(別記様式第30号)を市長に提出しなければならない。
(一部改正〔令和3年規則39号〕)
(閲覧場所)
第48条 建築計画概要書等の閲覧場所(以下「閲覧所」という。)は、東広島市都市交通部建築指導課とする。
(一部改正〔令和7年規則38号〕)
(閲覧日及び閲覧時間)
第49条 建築計画概要書等は、次に掲げる日を除き、毎日、これを閲覧に供するものとする。
(1) 日曜日及び土曜日
(2) 国民の祝日に関する法律(昭和23年法律第178号)に規定する休日
(3) 1月2日、1月3日及び12月29日から12月31日まで
2 建築計画概要書等の閲覧時間は、午前8時30分から午後5時15分までとする。
3 市長は、やむを得ない理由があると認めるときは、前2項の規定にかかわらず、閲覧に供しない日又は閲覧時間を変更することができる。
(一部改正〔平成19年規則50号・27年93号〕)
(建築計画概要書等の持出し禁止)
第50条 閲覧者は、建築計画概要書等を閲覧所の所定の場所で閲覧するものとし、これを閲覧所の外に持ち出すことはできない。
(閲覧の停止又は禁止)
第51条 市長は、次の各号のいずれかに該当する者に対して、建築計画概要書等の閲覧を停止し、又は禁止することができる。
(2) 建築計画概要書等を損傷し、若しくは汚損し、又はそのおそれがあると認められる者
(3) 他人に迷惑を及ぼし、又は迷惑を及ぼすおそれがあると認められる者
附則
1 この規則は、平成18年4月1日から施行する。
2 この規則の施行の際、現に広島県建築基準法施行細則(昭和53年広島県規則第36号)の規定に基づいて提出されている申請書、届出書、報告書その他の書類は、この規則の相当規定により提出されたものとみなす。
附則(平成19年6月19日規則第50号)
この規則は、平成19年6月20日から施行する。
附則(平成19年11月20日規則第72号)
この規則は、公布の日から施行する。ただし、第1条の改正規定、第2条中東広島市建築基準法施行細則第26条の改正規定(「若しくは第12項ただし書」を「、第12項ただし書若しくは第13項ただし書」に改める部分に限る。)、東広島市建築基準法施行細則第35条の改正規定及び東広島市建築基準法施行細則第42条の改正規定は平成19年11月30日から、第2条中東広島市建築基準法施行細則第18条第3項の改正規定は平成22年4月1日から施行する。
附則(平成27年5月29日規則第93号)
この規則は、平成27年6月1日から施行する。
附則(平成28年5月20日規則第103号)
(施行期日)
1 この規則は、平成28年6月1日から施行する。
(経過措置)
2 建築基準法施行令及び地方自治法施行令の一部を改正する政令(平成28年政令第6号)の施行の日以後同令による改正後の建築基準法施行令第16条第1項の規定により新たに建築基準法の一部を改正する法律(平成26年法律第54号)による改正後の建築基準法(昭和25年法律第201号)第12条第1項の規定による報告(以下「定期報告」という。)をすべきこととされる建築物に係るこの規則による改正後の東広島市建築基準法施行細則(以下「新規則」という。)第13条第2項の規定の適用については、この規則の施行の日以後最初にすべき定期報告に限り、同項の表中「平成29年以後3年ごと」及び「平成28年以後3年ごと」とあるのは、「平成30年12月28日まで」とする。
3 建築基準法施行規則等の一部を改正する省令(平成28年国土交通省令第10号)附則第2条第4項の規定により読み替えて適用する同令第1条の規定による改正後の建築基準法施行規則(昭和25年建設省令第40号)第6条第1項の規定により市長が定める報告の時期は、平成30年12月28日までとする。
4 平成29年12月31日までの間における新規則第14条の規定の適用については、同条第1項第2号中「法第12条第1項に規定する特定建築物」とあるのは、「東広島市建築基準法施行細則の一部を改正する規則(平成28年東広島市規則第103号)による改正前の第13条第1項の表用途の欄に掲げる用途に供する建築物であって、それぞれ同表規模の欄に掲げる規模を有するもの」とする。
附則(平成30年3月16日規則第5号)
この規則は、平成30年4月1日から施行する。
附則(平成31年4月26日規則第52号抄)
この規則は、元号を改める政令(平成31年政令第143号)の施行の日から施行する。
附則(令和元年8月1日規則第60号)
1 この規則は、公布の日から施行する。
2 この規則による改正後の第10条の2の規定は、令和元年8月1日以後に法第6条第1項又は第6条の2第1項の確認済証(これらの規定の確認を受けた建築物の計画の変更に係るものを除く。以下同じ。)の交付を受ける建築物について適用し、同日前に確認済証の交付を受けた建築物については、なお従前の例による。
附則(令和2年3月31日規則第29号)
この規則は、令和2年4月1日から施行する。
附則(令和2年12月28日規則第57号)
1 この規則は、公布の日から施行する。ただし、第10条の2の改正規定、別記様式第3号の2の次に6様式を加える改正規定並びに次項及び附則第3項の規定は、令和3年1月1日から施行する。
2 この規則による改正後の東広島市建築基準法施行細則(以下「新規則」という。)第10条の2(第1項第1号を除く。)の規定は、令和3年1月1日以後にする建築基準法(昭和25年法律第201号。以下「法」という。)第6条第1項又は第6条の2第1項の規定による確認の申請について適用する。
3 この規則の施行の際現に法第6条第1項又は第6条の2第1項の規定による確認の申請をしている建築物について法第6条第1項又は第6条の2第1項の規定による計画の変更に係る確認の申請をする場合における建築基準法施行規則(昭和25年建設省令第40号)第4条第1項第6号及び第4条の8第1項第4号の規則で定める書類については、新規則第10条の2の規定にかかわらず、なお従前の例による。
附則(令和3年3月31日規則第39号)
1 この規則は、令和3年4月1日から施行する。
2 この規則の施行の際現にあるこの規則による改正前の様式(次項において「旧様式」という。)により使用されている書類は、この規則による改正後の様式によるものとみなす。
3 この規則の施行の際現にある旧様式による用紙については、当分の間、これを取り繕って使用することができる。
附則(令和4年6月7日規則第34号)
この規則は、公布の日から施行する。
附則(令和5年3月30日規則第22号)
この規則は、令和5年4月1日から施行する。
附則(令和5年5月26日規則第38号)
この規則は、公布の日から施行する。
附則(令和5年9月25日規則第47号)
この規則は、令和5年9月28日から施行する。
附則(令和6年3月31日規則第26号)
1 この規則は、令和6年4月1日から施行する。
2 この規則の施行の際現にあるこの規則による改正前の様式(次項において「旧様式」という。)により使用されている書類は、この規則による改正後の様式によるものとみなす。
3 この規則の施行の際現にある旧様式による用紙については、当分の間、これを取り繕って使用することができる。
附則(令和6年3月31日規則第38号抄)
(施行期日)
1 この規則は、令和6年4月1日から施行する。
(様式に関する経過措置)
6 この規則の施行の際現にあるこの規則による改正前の様式(以下「旧様式」という。)により使用されている書類は、この規則による改正後の様式によるものとみなす。
7 この規則の施行の際現にある旧様式による用紙については、当分の間、これを取り繕って使用することができる。
附則(令和6年10月31日規則第58号)
1 この規則は、令和6年11月1日から施行する。
2 この規則の施行の際現にあるこの規則による改正前の様式により使用されている書類は、この規則による改正後の様式によるものとみなす。
附則(令和7年3月31日規則第38号)
1 この規則は、令和7年4月1日から施行する。ただし、第1条中東広島市建築基準法施行細則第13条第2項並びに第14条第1項及び第2項の改正規定は、令和7年7月1日から施行する。
2 第1条の規定による改正後の東広島市建築基準法施行細則第4条第2項及び第10条の2及び第3条の規定による改正後の建築物のエネルギー消費性能の向上等に関する法律施行細則の規定は、この規則の施行の日以後にその工事に着手する建築物の建築について適用し、同日前にその工事に着手した建築物の建築については、なお従前の例による。
3 第1条の規定による改正後の東広島市建築基準法施行細則の規定は、附則第1項ただし書に規定する規定の施行の日以後に建築基準法(昭和25年法律第201号)第12条第1項及び第3項の規定による報告に係る定期調査及び定期検査を実施するものに適用し、施行日前に実施するものについては、なお従前の例による。
4 この規則の施行の際現にあるこの規則による改正前の様式(以下「旧様式」という。)により使用されている書類は、この規則による改正後の様式によるものとみなす。
5 この規則の施行の際現にある旧様式による用紙については、当分の間、これを取り繕って使用することができる。
別表
(一部改正〔平成27年規則93号・令和元年60号〕)
図書又は書面の種類 | 明示すべき事項 | |
(1) | 付近見取図 | 方位、道路及び目標となる地物 |
配置図 | 縮尺、方位、敷地の境界線、敷地内における建築物の位置、申請に係る建築物と他の建築物との別並びに敷地の接する道路の位置及び幅員(法第43条第2項第2号の規定による許可の場合は、敷地の周囲の通路その他の空地の配置) | |
敷地等断面図 | 縮尺、敷地境界線の位置、建築物の位置、敷地の地盤と道路及び隣接地との高低差並びに敷地内又は敷地の隣接地にがけがある場合にあっては、がけの高さ、がけのこう配、土質、擁壁の有無、擁壁の構造及び敷地内の排水計画 | |
各階平面図 | 縮尺、間取り、各室の用途並びに壁及び開口部の位置 | |
前各号に掲げるもののほか、市長が必要と認める図書又は書面 | ||
(2) | 建築許可計画書(別記様式第7号) | |
(3) | 申請を必要とする理由書 | |
(4) | 2面以上の立面図 | 縮尺及び開口部の位置 |
(5) | 2面以上の断面図 | 縮尺、床の高さ、各階の天井の高さ、軒及びひさしの出並びに軒の高さ及び建築物の高さ |
(6) | 設備機械等配置図 | 敷地内又は建築物内における位置、名称及び能力等 |
(7) | 付近周囲現況図(敷地の外周からおよそ50メートルの範囲のものとする。) | 方位、建築物の位置及び用途並びに居住者及び土地又は建築物に関して権利を有する者の住所及び氏名 |
(8) | 日影図 | 縮尺、真北の方位(方位線の長さは、20センチメートル以上)、真北の測定方法、敷地の境界線、敷地内における建築物の位置、建築物の各部分の平均地盤面からの高さ、水平面上の敷地境界線からの水平距離5メートル及び10メートルの線、建築物が冬至日の真太陽時による午前8時から1時間ごとに午後4時までの各時刻に水平面に生じさせる日影の形状並びに建築物が冬至日の真太陽時による午前8時から午後4時までの間に水平面に生じさせる日影で、県条例第18条の2で指定する時間の等時間日影線 |
(9) | 認定計画書(別記様式第9号) | |
(10) | 付近周囲建築物等用途構造別現況図(敷地の外周からおおむね30メートルの範囲のものとする。) | 方位並びに建築物及び工作物の位置、用途及び構造 |
(11) | 地籍図の写し | 縮尺、方位、申請地及び隣接地の地番 |
(12) | 急傾斜地崩壊危険区域図 | |
(一部改正〔平成31年規則52号・令和3年39号・6年58号〕)

(一部改正〔平成31年規則52号・令和3年39号・6年58号〕)

(一部改正〔平成31年規則52号・令和3年39号・6年26号〕)

(追加〔令和元年規則60号〕、一部改正〔令和3年規則39号・6年26号〕)

(追加〔令和2年規則57号〕、一部改正〔令和3年規則39号・6年26号・7年38号〕)


(追加〔令和7年規則38号〕)


(追加〔令和2年規則57号〕、一部改正〔令和3年規則39号・6年26号・7年38号〕)


(追加〔令和7年規則38号〕)


(追加〔令和7年規則38号〕)



(追加〔令和2年規則57号〕、一部改正〔令和3年規則39号・6年26号・7年38号〕)



(追加〔令和2年規則57号〕、一部改正〔令和3年規則39号・6年26号・7年38号〕)


(追加〔令和2年規則57号〕、一部改正〔令和3年規則39号・6年26号・7年38号〕)


(追加〔令和2年規則57号〕、一部改正〔令和3年規則39号・6年26号・7年38号〕)




(追加〔令和7年規則38号〕)



(追加〔令和7年規則38号〕)



(一部改正〔平成31年規則52号・令和3年39号〕)


(一部改正〔平成31年規則52号〕)

(一部改正〔平成19年規則72号・令和2年29号・57号〕)

(一部改正〔令和6年規則38号〕)

(一部改正〔平成31年規則52号〕)

(一部改正〔平成31年規則52号・令和2年57号・令和3年39号・6年38号〕)

(一部改正〔平成31年規則52号〕)

(一部改正〔平成31年規則52号・令和3年39号・5年43号・47号〕)

(一部改正〔平成31年規則52号・令和5年43号・47号〕)

(一部改正〔平成31年規則52号・令和2年57号・令和3年39号・6年38号〕)

(一部改正〔平成31年規則52号〕)

(一部改正〔平成31年規則52号・令和2年57号・令和3年39号・6年38号〕)

(一部改正〔平成31年規則52号・令和3年39号〕)

(一部改正〔平成31年規則52号〕)

(一部改正〔平成31年規則52号・令和3年39号〕)

(一部改正〔平成31年規則52号・令和3年39号〕)

(一部改正〔平成31年規則52号・令和3年39号〕)

(一部改正〔平成31年規則52号・令和3年39号〕)

(一部改正〔平成31年規則52号・令和3年39号〕)

(一部改正〔平成31年規則52号・令和3年39号〕)


(一部改正〔平成31年規則52号・令和3年39号〕)


(一部改正〔平成27年規則93号・31年52号・令和3年39号・6年26号〕)

(一部改正〔平成27年規則93号・31年52号・令和3年39号・6年26号〕)

(一部改正〔平成27年規則93号・31年52号・令和3年39号・6年26号〕)

(一部改正〔平成27年規則93号・31年52号・令和3年39号・6年26号〕)

(全部改正〔平成27年規則93号〕、一部改正〔平成31年規則52号・令和3年39号〕)
