○東広島市住民基本台帳の閲覧に関する事務取扱要綱
平成23年3月29日
告示第89号
(目的)
第1条 この要綱は、住民基本台帳法(昭和42年法律第81号。以下「法」という。)第11条及び第11条の2の規定に基づく住民基本台帳の一部の写しの閲覧(以下「閲覧」という。)に関する事務の取扱いについて必要な事項を定めることにより、市民の個人情報の一層の保護を図るとともに、適切かつ円滑な事務の処理を図ることを目的とする。
(閲覧台帳の作成等)
第2条 市長は、住民基本台帳法施行令(昭和42年政令第292号)第14条の規定により、住民基本台帳の一部の写しとして、住所、氏名、生年月日及び性別を記載した閲覧台帳(以下「閲覧台帳」という。)を毎年5月及び11月のほか必要に応じて作成するものとし、当該閲覧台帳を生活環境部市民課に備え付けるものとする。
2 閲覧台帳は、ドメスティック・バイオレンス(配偶者からの暴力の防止及び被害者の保護等に関する法律(平成13年法律第31号)第1条第1項に規定する配偶者からの暴力をいう。以下同じ。)、ストーカー行為等(ストーカー行為等の規制等に関する法律(平成12年法律第81号)第6条第1項に規定するストーカー行為等をいう。以下同じ。)、児童虐待(児童虐待の防止等に関する法律(平成12年法律第82号)第2条に規定する児童虐待をいう。以下同じ。)及びこれらに準ずる行為の被害者を保護する観点から、被害を申し出た者のうち、支援の必要性が確認された者(次項及び第9条第2項において「支援措置対象者」という。)の情報を除いて作成するものとする。
3 支援措置対象者への支援措置が終了したときは、次回の閲覧台帳の作成の際にその者の情報を反映させることとする。
4 閲覧台帳を新たに作成したときは、従前の閲覧台帳は、速やかに廃棄するものとする。
(一部改正〔平成24年告示386号・25年469号・令和6年54号〕)
(閲覧の場所等)
第3条 閲覧の場所、時間及び定員は、次のとおりとする。ただし、市長が特に必要と認めるときは、この限りでない。
(1) 閲覧場所 生活環境部市民課
(2) 閲覧時間 東広島市の休日を定める条例(平成元年東広島市条例第6号)第1条第1項に規定する市の休日以外の日の午前9時から午後4時30分まで(午後零時から午後1時までを除く。)
(3) 閲覧定員 1団体につき1人
(国又は地方公共団体の機関による閲覧の請求)
第4条 国又は地方公共団体の機関(以下「請求機関」という。)は、法第11条第1項の規定による閲覧の請求をするときは、あらかじめ住民基本台帳閲覧請求書(別記様式第1号。以下「請求書」という。)を市長に提出し、その承認を得なければならない。ただし、市長が特に必要と認めるときは、この限りでない。
(個人又は法人による閲覧の申出)
第5条 個人又は法人(法人でない団体で代表者又は管理人の定めのあるものを含む。以下同じ。)は、法第11条の2第1項各号に掲げる活動を行うために同項の規定による閲覧の申出をするときは、あらかじめ住民基本台帳閲覧申出書(別記様式第2号。以下「申出書」という。)に必要書類を添えて市長に提出し、その承認を得なければならない。
(1) 登記事項証明書又は事業の概要が確認できる書類
(2) 大学の委員会又は学部長による証明書
(3) プライバシーポリシー等個人情報の保護に関する取組みの分かる資料(プライバシーポリシー等)
(4) 閲覧に係る住民に送付する書類又は申出者が実施する調査に関する書類
(5) 官公署又は公共的団体等から委託された者が閲覧の申出をする場合にあっては、当該委託の事実が確認できる書類
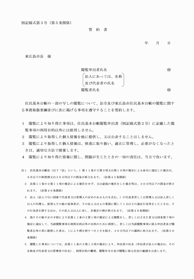
(6) 誓約書(別記様式第3号)
(7) 訴訟の提起その他特別の事情による居住関係の確認が必要であることを明らかにする書類
(8) 前各号に掲げるもののほか、市長が必要と認める書類
(市長が定める閲覧)
第6条 法第11条の2第1項第3号に規定する市長が定めるものは、次に掲げるものとする。
(1) マンションの管理組合が行う管理業務において必要があり、他に手段がないと認められる当該マンションの居住者の確認
(2) 郵便物の誤配等の理由による自己と同一の住所である者の確認
(3) 前2号に定めるもののほか、市長が必要と認める場合の確認
(閲覧の決定)
第7条 市長は、請求書又は申出書の提出があったときは、その内容を審査の上、諾否を決定し、請求機関又は申出者に通知するものとする。
(1) 第4条の規定による閲覧 国又は地方公共団体の職員たる身分を示す証明書であって、閲覧者本人の顔写真が貼付されているもの
ア 行政手続における特定の個人を識別するための番号の利用等に関する法律(平成25年法律第27号)第2条第7項に規定する個人番号カード又は旅券、運転免許証その他官公署が発行した免許証、許可証若しくは資格証明書等であって、閲覧者本人の顔写真が貼付されているもの
イ 郵便により閲覧者に対し送付した照会書(別記様式第4号)の回答書及び健康保険被保険者証、国民年金手帳、各種年金証書その他これらに準ずる書類であって、これらを所持していることにより本人であることが確実であると認められるもの
(一部改正〔令和6年告示54号〕)
(閲覧の拒否)
第9条 市長は、次の各号のいずれかに該当するときは、閲覧について不承諾を決定し、若しくは承諾の決定を取り消し、又は制限し、若しくは中止させることができる。
(1) 住民のプライバシーを侵害するおそれがあるとき。
(2) 執務に支障があると認めるとき。
(3) 天災等により閲覧台帳が亡失し、又はき損したとき。
(4) 申出者が閲覧に係る手数料を納付しないおそれがあると認めるとき。
(5) 複数の者による閲覧の請求又は申出により、閲覧台帳の使用が競合したとき。
(6) 請求書又は申出書に記載された内容が虚偽であることが判明したとき、又は不当な目的に使用されるおそれがあると認めるとき。
(7) 閲覧者が本人であることを確認できないとき。
(8) その他市長が閲覧の請求又は申出に応じることが適当でないと認めるとき。
2 ドメスティック・バイオレンス、ストーカー行為等、児童虐待及びこれらに準ずる行為における支援措置対象者の、申出の相手となる者(以下この項において「相手方」という。)又は閲覧することにより知り得た情報を相手方に知られるおそれがある者(以下この項において「相手方等」という。)から支援対象者に係る閲覧の請求又は申出があった場合(閲覧者及び閲覧事項取扱者(申出者が閲覧事項を取り扱わせる者として指定した者をいう。)の中に相手方等が含まれている場合を含む。)は、市長は、当該請求又は申出について不承諾を決定するものとする。
(一部改正〔平成24年告示386号・令和6年54号〕)
(閲覧者の遵守事項)
第10条 閲覧者は、次に掲げる事項を遵守しなければならない。
(1) 閲覧は、市が指定する場所(次号において「指定場所」という。)で行うこと。
(2) 閲覧台帳を指定場所以外に持ち出さないこと。
(3) 閲覧台帳は、丁重に取り扱い、破損、汚損又は加筆をしないこと。
(4) 閲覧中は、写真機、複写機、録音機、パーソナルコンピュータその他情報の記録又は複写ができる機器及び携帯電話その他外部と通信ができる機器を使用しないこと。
(5) 閲覧台帳の記載事項を転記する場合は、市が指定する転記用紙を使用すること。ただし、申出者が任意の転記用紙を提示し、事前に市長の承認を受けた場合は、この限りでない。
(6) 閲覧中は、鉛筆又はシャープペンシル以外の筆記用具を使用しないこと。
(7) 閲覧中は、飲食又は喫煙をしないこと。
(8) 閲覧に際し、職員の指示に従うこと。
(閲覧の中止)
第11条 市長は、閲覧者が誓約書の誓約事項又は前条各号に掲げる事項に違反したと認めるときは、直ちに閲覧を中止させ、当該閲覧に係る転記用紙を回収するものとする。
(転記用紙等の保存)
第12条 市長は、閲覧者から閲覧終了後に提示された転記用紙を複写し、請求書又は申出書と併せて保存するものとする。
(閲覧後の報告等)
第13条 市長は、必要があると認めるときは、申出者に対し、転記用紙の使用、保管及び廃棄の状況等について、報告を求めることができる。
2 市長は、申出者が統計調査、世論調査、学術研究その他の調査研究の目的で閲覧したときは、当該申出者に対し、当該調査結果の資料等の提出を求めることができる。
(閲覧状況の公表)
第14条 市長は、法第11条第3項及び第11条の2第12項の規定により、閲覧の状況について、公告その他市長が適当と認める方法により、年1回、公表するものとする。
(委任)
第15条 この要綱に定めるもののほか、閲覧台帳の閲覧の事務に関し必要な事項は、生活環境部長が別に定める。
附則
この要綱は、平成23年4月1日から施行する。
附則(平成24年10月10日告示第386号)
この告示は、平成24年10月11日から施行する。
附則(平成25年12月27日告示第469号)
この告示は、平成26年1月3日から施行する。
附則(令和6年2月27日告示第54号)
この告示は、令和6年2月27日から施行する。
附則(令和7年3月26日告示第75号)
この告示は、令和7年6月1日から施行する。
(一部改正〔令和6年告示54号〕)

(一部改正〔令和6年告示54号〕)

(一部改正〔令和6年告示54号・7年75号〕)

(一部改正〔令和6年告示54号〕)
