本文へ
Foreign Language
文字サイズ変更
背景色変更
閲覧支援
くらしの情報
事業者の方へ
市政情報
観光情報
緊急情報
施設から探す
イベントを探す
募集を探す
組織から探す
ご意見・お問い合わせ
アクセス
開庁日・開庁時間
Foreign Language
緊急情報
情報を探す
キーワード検索
施設から探す
イベントを探す
募集を探す
組織から探す
menu
くらしの情報
事業者の方へ
市政情報
観光情報
ご意見・お問い合わせ
アクセス
開庁日・開庁時間
文字サイズ変更
背景色変更
現在の位置
ホーム
組織から探す
こども未来部
保育課
市立保育所・認定こども園
板城保育所
保育所のこと
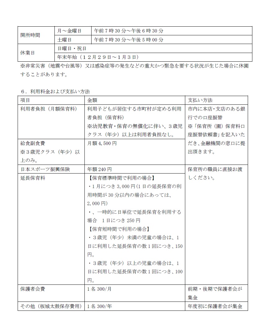
重要事項説明書
重要事項説明書
Tweet
更新日:2024年09月30日
令和6年度
保育所のこと
更新日:2024年09月30日