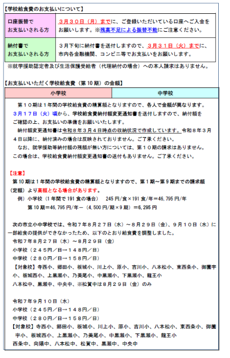
学校給食費 第10期の納付期限は、3月31日(火曜日)です
平素より、市政の運営にご理解とご協力をいただき、ありがとうございます。
令和7年度学校給食費第10期のお支払いにつきまして、次のとおりお知らせいたします。
なお、口座振替で、残高不足等の理由により振替不能となった場合は、振替日の4~7日後を目途に、納付書(督促状)を住所地へ郵送しますので、市内金融機関、コンビニ等の窓口にてお支払いをお願いします。※再振替の実施はありません。
【学校給食費納付額変更通知書の例】
この記事に関するお問い合わせ先
学校教育部 学事課
〒739-8601
東広島市西条栄町8番29号 北館3階
電話:082-420-0975
ファックス:082-420-0969
メールでのお問い合わせ
- このページが参考になったかをお聞かせください。
-

更新日:2026年03月18日